Оказалось, что дрозофилы успешно живут и размножаются, даже если этот ген у них удален, поэтому функции этой последовательности еще только предстоит выяснить. Открытие поможет лучше понять, как формируются новые гены у других организмов, включая человека. Результаты исследования, поддержанного грантом Российского научного фонда (РНФ), опубликованы в Journal of Genetics and Genomics.
У организмов, в клетках которых есть ядро, например, у грибов, растений и животных, а также у человека, гены — фрагменты ДНК, кодирующие белки,— состоят из чередующихся участков — экзонов и интронов. Первые несут информацию о структуре белка, поэтому важны для дальнейшего его синтеза. Вторые считаются некодирующими, поэтому на одном из этапов, предшествующих синтезу белка, они вырезаются. Получается, что интроны не определяют непосредственно структуру белка, но могут включать в себя различные регуляторные элементы, например энхансеры («усилители»), которые влияют на скорость белкового синтеза. Однако в ходе эволюции в таких регуляторных районах могут происходить мутации, приводящие к возникновению новых генов на месте ранее некодирующей ДНК. Случаи подобного «рождения» новых генов уже описаны для многих организмов, включая человека, однако механизм этого процесса оставался не до конца понятен.
Ученые из Института биологии гена РАН (Москва) и Института биологии развития имени Н. К. Кольцова РАН (Москва) исследовали, как формируются новые гены из некодирующих последовательностей ДНК на примере плодовой мушки Drosophila melanogaster. Это насекомое — удобный объект для генетических исследований, поскольку оно неприхотливо в содержании и быстро размножается.

Коллектив авторов статьи на Всероссийской конференции с международным участием «Дрозофила 2023». Слева направо: Елена Куваева, Ангелина Акишина, Роман Черезов, Дина Куликова, Екатерина Заволока, Ольга Симонова, Юлия Воронцова
Биологи обратили внимание на описанный ранее ген lawc, который кодирует короткий ядерный белок, участвующий в регуляции работы генов. Исследование показало, что эта последовательность есть только у дрозофил (представителей семейства Drosophilidae), а у других насекомых ее нет. Проанализировав данные о происхождении плодовых мушек, авторы уточнили эволюционную историю гена lawc и обнаружили, что он появился около 68 млн лет назад у общего предка дрозофил.
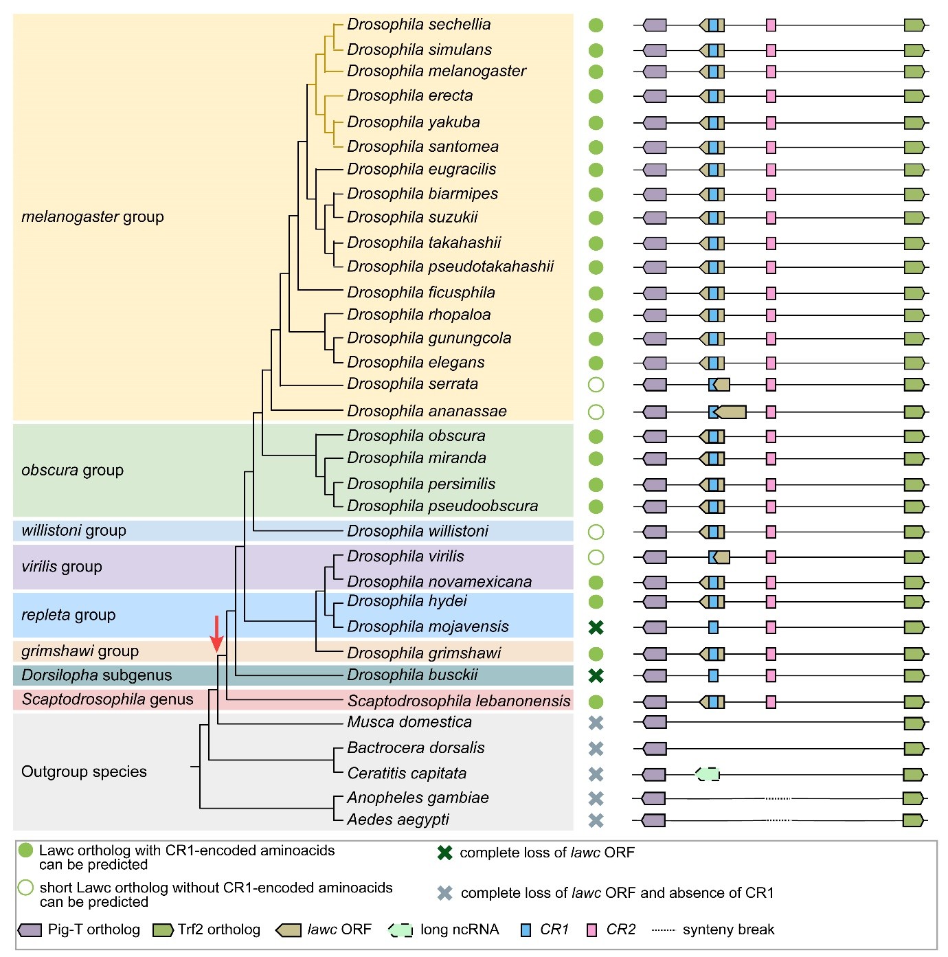
Ученые выяснили, что у всех видов плодовых мушек ген lawc имеет два консервативных участка — фрагмента, структура которых почти не менялась в процессе эволюции. Эти элементы расположены в некодирующей регуляторной области другого гена — Trf2 (то есть последовательности этих генов перекрываются), и именно они могли стать основой для формирования новой кодирующей последовательности lawc.

Эволюционная история гена lawc. Консервативные элементы CR1/CR2 выделены голубым и розовым цветом. Красная стрелка указывает на время появления предка гена lawc (68 миллионов лет назад), что совпадает с появлением элементов CR1/CR2. Справа схематически изображен район локуса Pig-T~Trf2, предсказанный у различных видов двукрылых. Источник: Ольга Симонова
Кроме того, авторы выяснили, что ген lawc работает на всех стадиях развития дрозофил (от личинок до взрослых особей) и в самых разных органах и тканях — от нервной системы до половой. Это необычно, поскольку чаще всего гены, образующиеся из некодирующих последовательностей, активны локально, например только в семенниках.
%20в%20тканях%20личинок%20и%20взрослых%20дрозофил.jpg)
Активность гена lawc (красный цвет) в тканях личинок и взрослых дрозофил. Источник: Ольга Симонова
Исследователи также создали мутантных мух, у которых ген lawc был удален. Отсутствие этой последовательности в геноме никак не повлияло на выживаемость и плодовитость насекомых, но подействовало на работу перекрывающегося с ней гена Trf2, что говорит об их функциональной взаимосвязи.
«Наша работа показала, что новые гены могут возникать на базе консервативных регуляторных последовательностей, которые уже присутствуют в геноме. Это позволяет по-новому взглянуть на механизмы образования генов и их роль в эволюции живых организмов. Потенциально подобные механизмы можно будет использовать в биотехнологии, например для создания искусственных генов с интересующими ученых свойствами. В дальнейшем мы планируем исследовать, как эволюционировали эти совместно работающие гены в условиях их перекрытия. В частности, мы хотим оценить роль малых молекул микроРНК в процессе такой адаптации, поскольку известно, что они представляют собой особый уровень контроля работы генов. Кроме того, исследование позволит ответить на вопрос, могли ли за относительно короткий срок существования молодого гена сформироваться условия для его контроля со стороны малых молекул микроРНК»,— рассказывает руководитель проекта, поддержанного грантом РНФ, Ольга Симонова, доктор биологических наук, старший научный сотрудник отдела регуляции генетических процессов Института биологии гена РАН.