Новости

11 августа, 2025 12:55

В России установили причину устойчивости к химиотерапии неизлечимого рака груди

Источник: Газета.ру
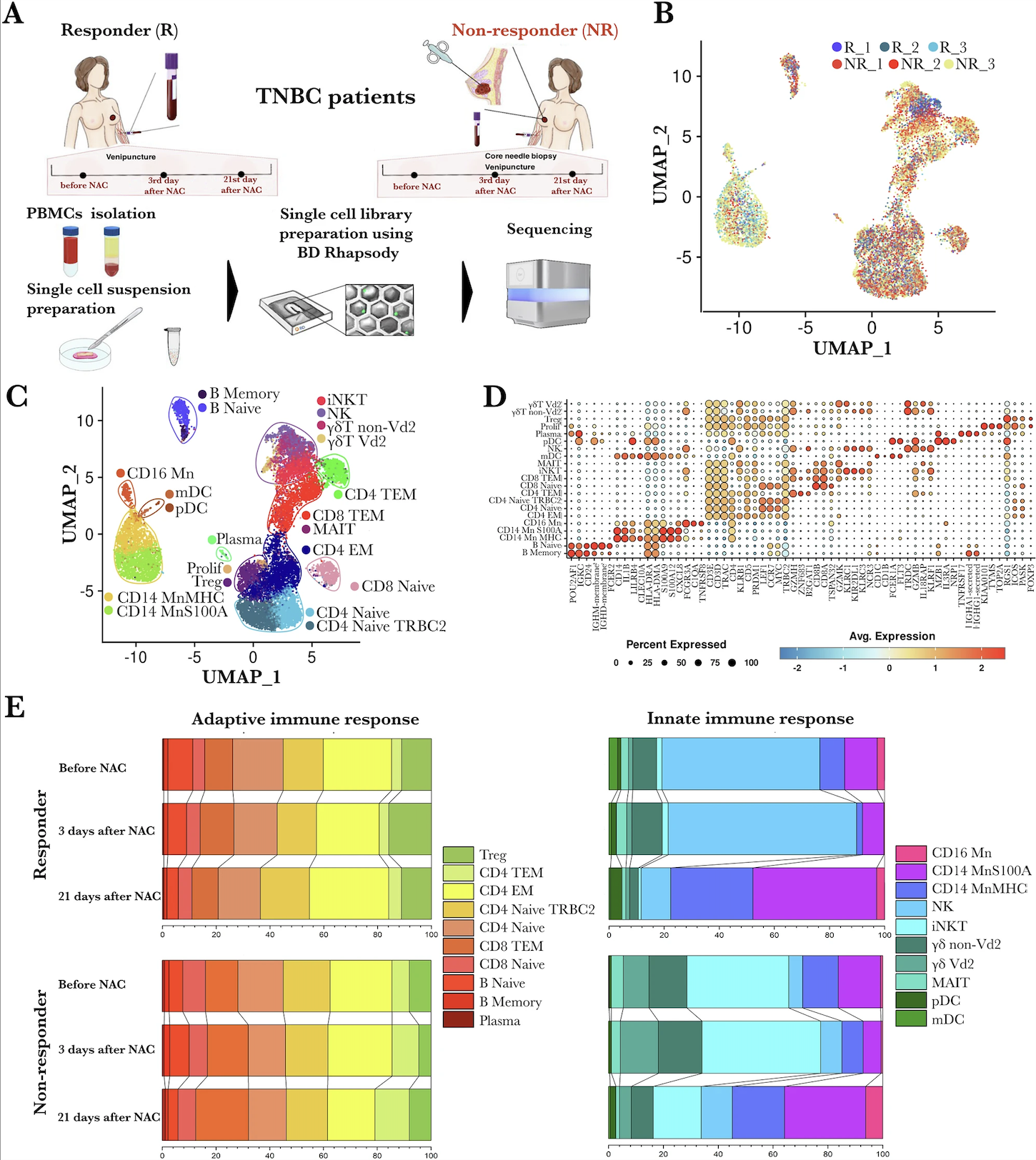
Исследователи НИИ онкологии Томского НИМЦ выявили причину резистентности к химиотерапии трижды негативного рака молочной железы. Об этом «Газете.Ru» рассказали в Минобрнауки РФ.
Источник: Пресс-служба РНФ. Изображение сгенерировано с помощью нейросети.
Графическое резюме исследования. Источник: Patysheva et al. / Systems Biology and Applications, 2025
3 / 4
Источник: Пресс-служба РНФ. Изображение сгенерировано с помощью нейросети.
Графическое резюме исследования. Источник: Patysheva et al. / Systems Biology and Applications, 2025

Трижды негативный рак – наиболее агрессивная форма злокачественного новообразования молочной железы, для лечения которого обычно проводится предоперационная химиотерапия. Однако одни пациенты хорошо отвечают на лечение, а у других развивается устойчивость, которая ассоциирована с плохим прогнозом.

«Технология анализа единичных клеток, в частности секвенирование РНК, позволила нам обнаружить популяцию клеток неспецифического иммунитета – определенный кластер моноцитов, связанный с подавлением активности иммунной системы и резистентностью к предоперационной химиотерапии у пациентов с трижды негативным раком молочной железы», – рассказала «Газете.Ru» научный сотрудник лаборатории биологии опухолевой прогрессии НИИ онкологии Томского НИМЦ Марина Патышева.

Исследователи обнаружили, что у больных с устойчивостью к химиотерапии наблюдается высокий уровень иммуносупрессивной популяции моноцитов крови, которая подавляет противоопухолевый иммунный ответ и препятствует действию химиотерапии.

Это удалось обнаружить путем продвинутого биоинформатического анализа, в ходе которого изучались генные корреляционные взаимодействия клеток. Следующий этап – создание доступной диагностической панели для прогнозирования ответа на химиотерапию.

Результаты исследования, поддержанного грантом Российского научного фонда, опубликованы в журнале Systems Biology and Applications (Q1).  

Теги
Медицина
10 апреля, 2026
Устройство спектра: ученые из России сделали шаг к созданию первого лекарства от аутизма
Российские специалисты выяснили, что сниженная способность к обучению у мышей с аутистичным поведе...
1 апреля, 2026
Новый бесконтактный метод исследования сосудов способен «увидеть» работу глубоких артерий мозга
Впервые ученые смогли экспериментально доказать, что разработанный ими «зеленый фонарик» для сосуд...

Хотите рассказать о своем исследовании? Заполните форму на нашем сайте